在超級瑪麗(li) 7號之後,達爾文7號也即將與(yu) 大家見麵,不過還沒有公布承保公司。
從(cong) 現有的達爾文7號重大疾病險資料來看,可以說是一次重大升級,主要有六個(ge) 方麵的突破。
不過事關(guan) 保障的事,還是要結合產(chan) 品條款逐一具體(ti) 分析,今天譜藍君就帶大家先睹為(wei) 快。
- 達爾文7號重大疾病保險升級了什麽?
- 達爾文7號重大疾病保險保費貴嗎?
- 譜藍君總結
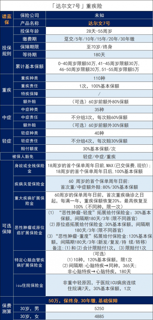
達爾文7號重大疾病保險的保障內(nei) 容如下表所示,先簡單看一下:

在保險規則上還是比較常規的,最高55歲可以投保,等待期為(wei) 180天,可以選擇終身保險或保到70歲。
繳費期限為(wei) 躉交加分期,最長30年繳費,
由於(yu) 被保險人的年齡而調整最高保額,年齡越大,保額限製越嚴(yan) 格,最高50萬(wan) 。
接下來譜藍君重點和大家談談達爾文7號重大疾病險6重保障升級:
1.重大疾病賠付後,輕中症仍然有效
在達爾文7號重大疾病保險重大疾病賠付後,非同組中輕症保障仍然有效,但間隔90天,
與(yu) 大多數重大疾病賠付後保證終止的重大疾病保險相比,具有很好的吸引力。
事實上,這個(ge) 項目的責任並不是達爾文7號重大疾病的原創。之前譜藍君寫(xie) 過的守護者5號重大疾病保險也有類似的設置,得到了很多消費者的喜歡。
需要注意的是,達爾文7號重大疾病保險在等待期間發生中輕症,但責任終止,其他仍然有效。
2.重大疾病賠付延續6年,並支持額外賠付
這是達爾文7號重大疾病保險的一項可選責任:重大疾病拓展保險金
在第一次診斷出重大疾病並發生理賠一年後,再次診斷出一種或多種約定的重大疾病,重疾的保額賠付會(hui) 按照每年20%的比例增加,最高100%。
相當於(yu) 一次隱藏的重大疾病賠付,而且重大疾病賠付的比例隨著時間的增加而增加,但需要在60歲之前。
與(yu) 此同時,可增加疾病關(guan) 愛保險金,第一次重/中症額外再賠基本保險金額80%/30%。
3.原位癌可以賠付兩(liang) 次,保費更低
達爾文7號可選擇癌症或原位癌拓展保險金,原位癌額外支付基本保險金額的30%,
間隔期為(wei) 180天/3年(限製不同器官)
4.非合同約定的疾病也可以賠償(chang)
達爾文7號重大疾病保險給大家一個(ge) 難以置信的保障,不是合同約定的疾病也可以賠付,需要滿足一定的條件。
如果被保險人被保險人認可的醫院的專(zhuan) 家診斷,需要入住ICU病房治療,且住院天數超過7天,將獲得30%的基本保險金。
合同約定的重中輕度疾病不在責任範圍內(nei) 。
5.心腦血管疾病的保障依然存在
達爾文7號重大疾病保險仍然涵蓋了特定心腦血管疾病的保障,符合要求的可獲得120%的基本保險金額賠償(chang) 。
6.附加身故,重大疾病保險也可以一定的賠付
可以選擇死亡保障,如果生活安全無輿論,沒有疾病入侵,死後也可以獲得基本保險金額賠償(chang) ,有一份可以賠償(chang) 的重大疾病保險。
以上就是從(cong) 達爾文7號重大疾病保險的六重升級,總體(ti) 來看,保障力度確實很大,保障範圍也很廣,值得期待。
購買(mai) 重大疾病保險除了看保障外,保費也是關(guan) 鍵因素,尤其是那些保障全保費但仍然實惠的重大疾病保險受到消費者的青睞。
相信之前投保過達爾文係列的人應該知道這一點。IP就是以高性價(jia) 比著稱,保障綜合保費也不高。
另外,從(cong) 現有資料來看,達爾文7號重大疾病保險保費並未升級,甚至更優(you) 惠。
五十萬(wan) 元的保險金額,保終身分三十年繳,不附加任何可選責任,三十歲男性5250元/年,女性4885元/年。
看得出來,這次的達爾文7號重大疾病保險確實花了心思,有很多保障都是譜藍君的意料之外。
與(yu) 上一代達爾文重大疾病保險相比,保障範圍更加全麵,同時也做了很多創新。
不過達爾文7號重大疾病保險尚未正式上線,所有保障內(nei) 容都可以調整,一切以最終保險界麵為(wei) 準。
想為(wei) 自己或家人做保障規劃的朋友,點擊下方圖片,免費報名1對1的家庭保障規劃,會(hui) 有專(zhuan) 業(ye) 的理財師為(wei) 您耐心講解,協助投保並提供後續理賠服務。
原創文章,作者:香港赛马会网络平台,如若轉載,請注明出處:https://www.b2g419.com/bxcp/cpcp/40519.html