36歲的意外險和36歲的重大疾病險多少錢?

《家庭財務寶典》

36歲意外保險,36歲買(mai) 意外險和重大疾病險多少錢?36歲是一個(ge) 上有老下有小的年齡段,所以意外險和重疾險也是尤為(wei) 的重要,那麽(me) ,36歲買(mai) 意外險和重疾險需要多少錢呢?

為(wei) 什麽(me) 配置保險?在遇到風險事件時,保險可以將本人負擔的風險轉接給保險公司,享受這個(ge) 權利的同時你需要負擔保費。保險公司將保費匯聚到一起,形成保險資金池並進行投資運作,當投保人發生保險事件後,將其中一部分作為(wei) 保險金給付;對於(yu) 消費型保險如果投保人始終未發生保險事故,所繳保費將無法收回,但這筆錢並不是保險公司拿走了,而是被已經發生保險事故的人拿走了。

導讀:
36歲事故保險,36歲買(mai) 意外險和重大疾病險多少錢?36歲是一個(ge) 老人和年輕人,所以意外傷(shang) 害保險和嚴(yan) 重疾病保險也特別重要,那麽(me) ,36歲買(mai) 意外傷(shang) 害保險和嚴(yan) 重疾病保險需要多少錢呢?36歲是一個(ge) 老年人和年輕人,所以意外保險和嚴(yan) 重疾病保險也特別重要,那麽(me) ,36歲買(mai) 意外保險和嚴(yan) 重疾病保險需要多少錢呢?

為(wei) 何配置保險?遇到風險事件時,保險可以將自己承擔的風險轉移給保險公司,享有此權利時需要承擔保費。保險公司將保費聚集在一起,形成保險資金池並進行投資經營。投保人發生保險事件時,其中一部分作為(wei) 保險金支付;對於(yu) 消費者保險,如果投保人沒有發生保險事故,支付的保費將無法收回,但這筆錢不是由保險公司拿走的,而是由已經發生保險事故的人拿走的。

一、36歲買意外險還有重大疾病保險的意義?

重大疾病保險的用途是什麽(me) :一方麵,36歲的人承擔著巨大的家庭責任,抵押貸款、汽車貸款、育兒(er) 、贍養(yang) 老人都依賴於(yu) 夫妻的支持。如果一方因嚴(yan) 重疾病而倒下,不僅(jin) 需要花很多錢,而且還會(hui) 影響工作收入。大病保險的作用是轉移這種風險,即使不幸患上了大病,也不會(hui) 讓家庭經濟崩潰!另一方麵,30歲以後患重疾的概率明顯上升。30-60歲是重疾發病率高的年齡組。另外,36歲買(mai) 重疾保險的價(jia) 格也不貴。如果你想在40歲和50歲買(mai) 重疾保險,保費肯定是30歲以上的兩(liang) 倍!

意外傷(shang) 害保險有什麽(me) 用?簡單的解釋是,如果消費者在保險後的保證期內(nei) 遇到突然、外部、非故意事故造成的人身傷(shang) 害,保險公司將根據事故結果和合同作出相應的索賠。

意外險什麽(me) ?意外傷(shang) 害保險的保障責任包括意外醫療、意外傷(shang) 殘、意外死亡和住院津貼。保險公司對不同責任內(nei) 容的理賠也不同,包括報銷補償(chang) 和定額補償(chang) 。

因此,購買(mai) 意外險可以避免意外帶來的經濟風險。

如果涉及意外醫療責任,保險可以幫助報銷醫療費用,建議事故造成的經濟壓力。

如果涉及意外傷(shang) 殘,意外傷(shang) 殘保險將根據傷(shang) 殘水平給予相應的保險賠償(chang) ,幫助被保險人有更多的醫療預算,選擇良好的醫療條件,盡快恢複健康。

二、36歲買意外險和重大疾病險多少錢?

我們(men) 先來看看意外險多少錢??這裏推薦一款《2021京東(dong) 安聯關(guan) 愛一生意外險》,我們(men) 來看看它的保障內(nei) 容和價(jia) 格?

36歲的意外險和36歲的重大疾病險多少錢?插圖1

JD.COM安聯關(guan) 愛一生意外險分為(wei) 三個(ge) 保障計劃,最高保額30萬(wan) ,可擴大新冠肺炎死亡和疫苗接種事故,1-4類可投保。

1.全麵保障基本意外,擴大新冠肺炎死亡和疫苗接種意外保障

2.意外醫療報銷率高達100%

3.高空作業(ye) 限製3M以上,與(yu) 同類相比相對寬鬆

JD.COM安聯一生意外險分為(wei) 三個(ge) 保障計劃。第一,最便宜的98元,最貴的318元。這裏推薦的最好是買(mai) 318元的保障。畢竟36歲是家庭的支柱。當然,保險金額越高越好。

點擊了解更多詳細信息:JD.COM安聯關(guan) 愛一生意外險

再者,我們(men) 來看看重大疾病保險多少錢。這裏推薦一款陽光i保終身重疾險易核版,我們(men) 來看看它的保證內(nei) 容和價(jia) 格。

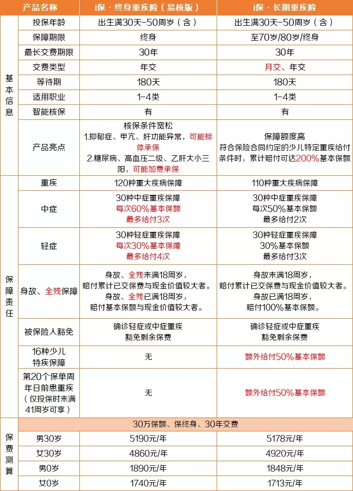
陽光i保終身重疾險易核版和陽光i保終身重疾險比,選哪個(ge) ?

36歲的意外險和36歲的重大疾病險多少錢?插圖3

讓我們(men) 來看看它們(men) 的區別,

1.不同的承保條件

首先,從(cong) i保·可以看出終身重疾險(易核版)的名稱,其主要亮點是承保條件寬鬆。

例如,抑鬱症、甲狀腺機能亢進、肝功能異常、標體(ti) 承保;糖尿病、高血壓二級、乙肝大小三陽,可增加保險費。

相較於(yu) i保·對於(yu) 長期大病保險,一些常見病的保險限製已經放寬。

2.不同的保證期

i保·終身大病保險(易核版)的保障期為(wei) 終身,i保·長期大病保險可選擇保險至70歲、80歲或終身,適合追求更高性價(jia) 比的用戶。

3.賠償(chang) 次數不同

i保·終身重疾險(易核版)和i保·長期大病保險的大病賠付次數為(wei) 一次。

但是i保·終身重疾險(易核版)中輕症賠付次數較多。

基本保險金額為(wei) 60%,次。

輕症賠償(chang) 基本保額30%,最多賠償(chang) 4次。

4.保費略有差異

從(cong) 保費計算可以看出,按30萬(wan) 保額、終身保險、30年繳費條件計算,i保·長期大病保險保費較低,每年可便宜幾十元左右。

36歲的意外險和36歲的重大疾病險多少錢?插圖5

但30歲女性的保費是i保·終身重疾險(易核版)更便宜,每年便宜60元。

三、36歲買意外險和重大疾病險有必要嗎?

事實上,嚴(yan) 重疾病保險和意外傷(shang) 害保險是我們(men) 必要的保險,特別是當你結婚,老,小,更需要這些保險來保護你和你的家人,如果條件允許,不僅(jin) 意外傷(shang) 害保險和嚴(yan) 重疾病保險需要,數百萬(wan) 醫療險,還有壽險所有這些都是必要的。這些不僅(jin) 是為(wei) 了保護我們(men) 自己,也是為(wei) 了保護我們(men) 的家人。俗話說,人一旦患上重大疾病,成本就不用說了,也可能是天價(jia) 。這個(ge) 時候,如果有保險,我們(men) 省不了多少,家人也不用一直擔心,或者到處籌錢。

想了解更多保險知識或赛马会APP下载官网需求的朋友,點擊下方圖片,免費報名谘詢,會(hui) 有專(zhuan) 業(ye) 理財師為(wei) 您耐心講解,協助規範投保並提供周全的後續理賠服務。

香港赛马会网络平台團隊1對1保險規劃 立省50%

原創文章,作者:香港赛马会网络平台-車車,如若轉載,請注明出處:https://www.b2g419.com/bxzs/rsbxzs/79753.html

(0)
上一篇 2023年5月10日 上午11:15
下一篇 2023年5月10日 上午11:36

文章推薦

微信掃一掃
微信掃一掃
分享本頁
返回頂部