三八婦女節即將到來,最近關(guan) 注女性健康的話題討論度很高。
咱們(men) 上周剛聊完“子宮卵巢疾病”,這周再來聊聊相當高發的“乳腺疾病”。
據中國人口協會(hui) 調查顯示:在無症狀女性人群中,乳腺疾病患者高達52.4%!這就意味著,每2個(ge) 女性就有1個(ge) 中招。
雖然很多乳腺疾病一般是良性的,連醫生都說不需要太擔心,但到了保險這兒(er) ,想順利投保就沒那麽(me) 容易了。
譜藍君今天就跟大家談談:罹患了常見的乳腺疾病,可以怎麽(me) 買(mai) 保險?
主要內(nei) 容如下:
- 有哪些常見、高發的乳腺疾病?
- 可以投保哪些產品?
- 譜藍君總結
很多人誤認為(wei) 乳腺疾病是中老年女性或者已婚婦女的專(zhuan) 屬,其實不然。
乳腺增生、乳腺纖維腺瘤、乳腺結節,這三類女性常見乳腺疾病基本覆蓋25-40歲育齡女性50%以上!
好在這些常見乳腺疾病,都是良性的,醫生出於(yu) 人道主義(yi) 和醫療科技發展的樂(le) 觀態度,一般都對患者說:
小病而已,很常見!不影響正常工作生活,無需針對性治療,記得定期複查就好,不用擔心!
但是到了保險這裏,就沒這麽(me) 簡單了……
目前臨(lin) 床醫學尚不能明確乳腺增生、乳腺纖維腺瘤、乳腺結節這三類疾病是否與(yu) 乳腺癌有直接明確的關(guan) 係,但仍不能排除乳腺疾病癌變惡化為(wei) 乳腺癌的可能性。
據世界衛生組織國際癌症研究機構發布的數據顯示,
2020年,乳腺癌新增人數高達 226 萬(wan) ,約占新發病例總數的11.7%,乳腺癌已超過肺癌,成為(wei) 了全球第一大癌症。

同時,國家癌症中心也發布了全國癌症統計數據:
乳腺癌居女性發病首位,在30歲以後高發,城市中死亡率增長了38.91%!
這也難怪保險公司會(hui) 對乳腺疾病比較敏感了。
在投保的健康告知中,重疾險和醫療險大多都會(hui) 直接間接問診患病史——

比如,
- 開門見山型:是否有乳腺增生、乳腺纖維腺瘤、乳腺結節
- 描述典型症狀:腫塊、疼痛、腫痛、乳頭溢液/回縮/糜爛、乳頭皮膚皺縮/凹陷
- 九曲十八彎型:過去1年內體檢、複查異常,是否有住院史、服藥史,被醫生建議複查、手術、治療
醫生建議一般都會(hui) 記錄在案,保險公司審核你醫療記錄的時候一覽無餘(yu) ,咱們(men) 無處可躲,所以還是如實告知吧。
有“中招”的朋友也不用擔心,並不是有乳腺疾病就不能投保了,很多赛马会APP下载官网都提供了智能核保功能,不僅(jin) 核保條件一定程度放寬,即便拒保也不會(hui) 留下記錄、不會(hui) 影響我們(men) 投其他險種、產(chan) 品。
接下來,譜藍君就帶大家看看,女性常見的乳腺疾病可以如何投保吧~
女性常見的乳腺疾病,一般比較常見的有乳腺增生、乳腺纖維瘤、乳腺結節三種,今天譜藍君主要跟大家說說這三種疾病可以如何投保~
壽險的保障責任簡單,健康告知側(ce) 重考察癌症、嚴(yan) 重慢性病等,不會(hui) 在意這些小毛病,可以直接標體(ti) 投保。
意外險更是大多沒有健康告知,可以直接投保。
所以,今天譜藍君重點講講重疾險和醫療險。
1、乳腺增生
乳腺增生並不是腫瘤,也不屬於(yu) 炎症,它隻是和女性的內(nei) 分泌功能紊亂(luan) 有關(guan) 的良性疾病。
有調查顯示,50%-70%的職場女性目前正患或有既往病史,在乳腺科門診,這類患者比例甚至在90%以上。
乳腺增生患者買(mai) 重疾險,一般隻要求近半年內(nei) 乳腺檢查無結節、包塊、腫塊等異常就可以標體(ti) 承保。

達爾文7號、超越1號、疾走豹1號、橙衛士1號、愛無憂(易核版)的無智核條件要求,選擇該疾病後直接標體(ti) 承保。
相比之下,百萬(wan) 醫療險要求嚴(yan) 格一點。
大部分醫療險都要求近半年內(nei) 乳腺檢查僅(jin) 增生,無其他病變,則有機會(hui) 承保。

建議優(you) 先考慮e生保長期醫療、黃金甲、尊享e生2023,滿足條件可標體(ti) 承保。
以上隻是列舉(ju) 了一些核保參考案例。
如果病情更複雜,建議讓專(zhuan) 業(ye) 的規劃師為(wei) 您耐心講解、挑選產(chan) 品、協助規範投保,並提供後續服務。
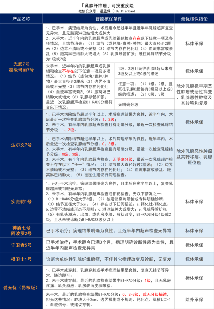
2、乳腺纖維瘤
乳腺纖維瘤是多發於(yu) 20-30歲青年女性的良性腫瘤,它癌變的幾率其實非常低;及時遵聽醫囑、定期複查、手術切除,一般預後結果都是向好的。
主要病症是乳房無痛性腫塊,如果健康告知中遇到關(guan) 於(yu) “腫塊”或體(ti) 檢異常的問題,就要留意一下了。
重疾險的投保難度,比乳腺增生再高一檔:

智能核保的考察一般分為(wei) 「已行手術」和「未行手術」兩(liang) 個(ge) 大方向:
手術後明確病理為(wei) 良性,術後近3個(ge) 月或半年內(nei) 乳腺超聲複查無異常,有機會(hui) 標體(ti) 承保;未行手術切除,通常要看近半年的超聲檢查情況。
百萬(wan) 醫療險的核保難度更上一層:

如果想要標體(ti) 投保百萬(wan) 醫療險的話,絕大多數都要符合「已行手術」且術後痊愈滿6個(ge) 月或1年。
藍醫保、尊享e生2023隻接受已做手術切除的投保;
e生保長期醫療、醫小康、黃金甲,未做手術的也有機會(hui) 承保;
普惠e生、全民普惠保升級版可以直接投保。
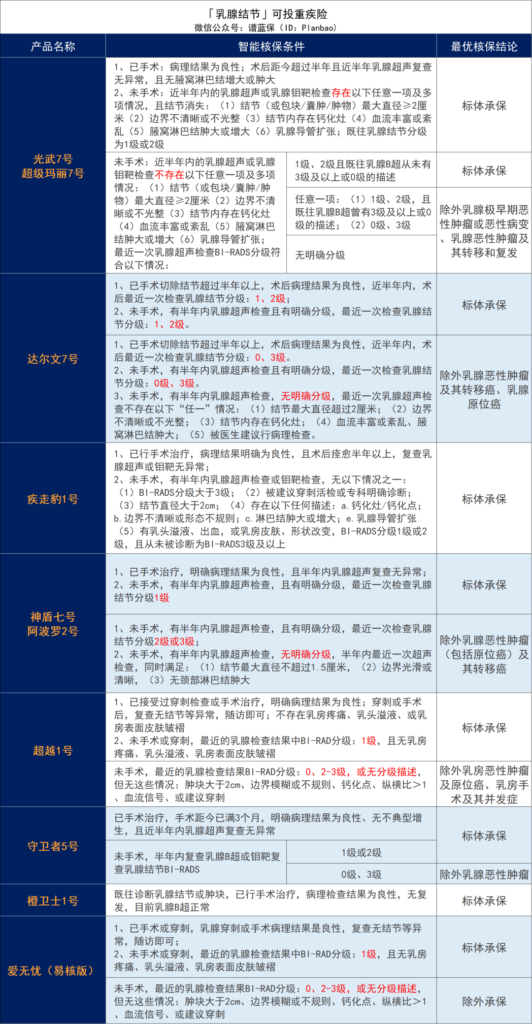
3、乳腺結節
嚴(yan) 格意義(yi) 上說,乳腺結節不是疾病名稱,而是一種症狀,它是乳腺組織的形態學改變。
前文說的乳腺增生、乳腺纖維瘤都有可能會(hui) 出現乳腺結節。
乳腺結節的癌變率比前兩(liang) 種疾病高得多,臨(lin) 床醫學上一般按BI-RADS分級來評估癌變概率。

其中0級不確定,3級及以上都有癌變率。
一旦有癌變風險,那絕對是健康險核保的“困難戶”了。

重疾險中,做了手術治療且預後情況好,以及沒做手術但有明確1級或2級的乳腺結節患者,標體(ti) 承保的問題不大。
達爾文7號、神盾七號、超越1號、阿波羅2號、守衛者5號、愛無憂(易核版),針對未行手術的情況,沒有詢問既往的分級情況。
隻要最近一次診斷為(wei) 1級或2級,就算之前達到了3級及以上,也有機會(hui) 標體(ti) 承保。
至於(yu) 百萬(wan) 醫療險,對乳腺結節患者比較苛刻:

大多數醫療險要求已做手術,超過6個(ge) 月後無後遺症、無複發,才可標體(ti) 承保。
目前比較寬鬆的是醫小康,未做手術也有機會(hui) 標體(ti) 承保,但BI-RADS分級必須是1級;普惠e生和全民普惠版升級版健告不做問詢,可以直接投保。
如果大家買(mai) 了除外承保的醫療險,記得一定要定期做針對性的複查,因為(wei) 乳腺相關(guan) 疾病(包括乳腺癌)都是不賠的哦。
誘發乳腺疾病的原因大多是女性激素異常變化,
熬夜、肥胖、抽煙喝酒、油膩飲食等不健康的生活方式;工作學習(xi) 壓力沒辦法盡快自我調節,負麵情緒滋生;忽略定期體(ti) 檢的重要性;乳腺疾病表征顯露,比如乳房疼痛或有不明腫塊等,覺察之後羞於(yu) 問診,沒有及早治療;
這些都有可能會(hui) 導致乳腺疾病,所以,不管是已婚還是未婚的女性朋友們(men) ,記得做好以下幾件事:
- 健康飲食、注意休息;
- 定期體檢,發現問題及早治療;
- 盡早做好健康保障,構建完整的保險保障體係;
想要配置保障、核保的朋友,可以點擊下方圖片,免費報名參加1對1家庭保障規劃,會(hui) 有專(zhuan) 業(ye) 的理財師為(wei) 您耐心講解、協助規範投保,並提供後續服務。
原創文章,作者:香港赛马会网络平台,如若轉載,請注明出處:https://www.b2g419.com/bxzs/109055.html