2021年發布的《中國中青年防癌科普報告》顯示,每分鍾就有7個(ge) 人被確診癌症!而且癌症有逐漸年輕化、“女性化”的趨勢!
同年,國家衛健委也公布了我國十大惡性腫瘤排名,分別是肺癌、結直腸癌、胃癌、乳腺癌、肝癌、食管癌、甲狀腺癌、胰腺癌、前列腺癌和宮頸癌。
其中還表示,隨著我國醫療質量和診療能力的提升。
惡性腫瘤的 5 年生存率,已經從(cong) 10 年前的 30.9% 提升到目前的 40.5%,提高了近 10個(ge) 百分點。
但這並不是我們(men) 放鬆警惕的理由,因為(wei) 放眼世界,我國仍是“癌症大國”。
今天就來聊聊十大惡性腫瘤排名,哪些群體(ti) 容易中招?如何預防?
主要內(nei) 容:
- 哪個群體被癌症盯上了?
- 如何預防癌症?
- 患癌不是末路,“窮”才是!
癌症有多高發
1、每分鍾7個(ge) 人確診癌症
國家癌症中心曾披露,中國每年癌症新發病例380-400萬(wan) 。什麽(me) 概念?

相當於(yu) 平均每天新增確診1萬(wan) 癌症病例,每分鍾就有7個(ge) 人被確診,被無形之手推入這場漫長的拉鋸戰,老年人占主體(ti) 。
即便如此,我們(men) 國家還不算是癌症大國,全球患病率最高的是澳大利亞(ya) 、新西蘭(lan) 、美國等老齡化嚴(yan) 重的國家。

大家最近應該經常被延遲退休、養(yang) 老保險、醫改的新聞輪番轟炸,沒錯,我們(men) 國家的老齡化現象已經越來越不可控,就在2021年,成為(wei) 全球新發癌症人數最多的國家。

2、我國癌症死亡率全球第一
我們(men) 國家的癌症發生率不算高,基本和全球平均水平持平,但死亡率卻超過全球平均水平17%-20%,穩居世界第一。
不是說醫療技術比不上別的國家,而是因為(wei) 我們(men) 很少人能做到定期做好癌症早篩。
比如十大惡性腫瘤排名中的乳腺癌,中國的乳腺癌Ⅰ期發現比例僅(jin) 32%,而西方國家有至少一半的患者能在早期就發現。

早發現早治療。等到症狀明顯、身體(ti) 有明顯痛感了才去醫院,大概率就是中晚期來。

乳腺癌晚期再來治療,康複概率僅(jin) 14%,和早期患者相差81%!
這就是為(wei) 什麽(me) 讓大家一定要每年定期體(ti) 檢!而且要做癌症早篩,一般的體(ti) 檢項目是檢查不出的。
3、癌症正在年輕化、“女性化”
老年人因為(wei) 身體(ti) 素質較差,一直是癌症的高發主體(ti) 。
但是近年來,各項數據也在證明:癌症,盯上了年輕人!

近30年,年輕群體(ti) 的癌症患者比例總體(ti) 增長,而且增長的幅度比老年人更大。
癌症明顯年輕化了。
不止如此,15-44歲的中青年女性患癌風險比同齡段的男性高。

40-44歲中年女性比男性高20%,15-39歲青年女性高出50%!
罪魁禍首,就是中青年女性最高發的兩(liang) 大癌症——乳腺癌和宮頸癌,也都在十大惡性腫瘤排名中。
癌症的發生其實是有跡可循的。
除了10%-20%的先天遺傳(chuan) 因素(有癌症家族史的朋友一定要每年體(ti) 檢、做癌症早篩,購買(mai) 商業(ye) 保險時也可以額外加重相關(guan) 癌症的保障);
剩下80%來源於(yu) 人為(wei) 可控的生活環境、生活方式。

包括吸煙、不均衡的飲食偏好、缺乏運動、酗酒等。
《中國中青年防癌科普報告》顯示,十大惡性腫瘤排名中,六大癌症包括肺癌、肝癌、胃癌、結直腸癌、食管癌、乳腺癌,這些癌症占據癌症發病的80%。
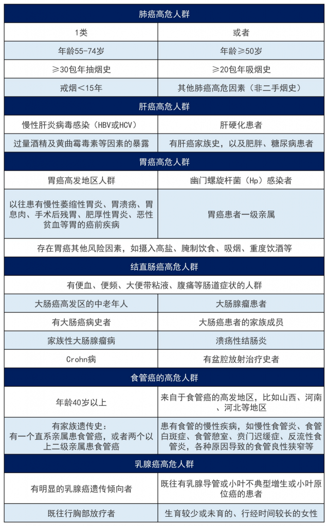
高危人群也大多與(yu) 生活習(xi) 慣、家族基因有關(guan) ——

每年定期體(ti) 檢,可能很多人都會(hui) 有意識去做,一般單位也會(hui) 組織員工一年一檢。
但是隻做像測身高、視力、體(ti) 重、血常規這種常規體(ti) 檢,很多時候身體(ti) 不適再去醫院複查可能直接就是癌症中晚期了。
常規體(ti) 檢之外,最好再根據自己的年齡、有無性史、家族癌症史、生活飲食習(xi) 慣等搭配常見的、針對性的十大惡性腫瘤排名中包含的癌症早篩。
比如,
宮頸癌:建議從(cong) 有性生活就開始篩查,每5年做一次TCT和HPV檢查;
乳腺癌:超過40歲,絕經前每年做一次B超,絕經後每年做一次超聲+鉬靶;家族有相關(guan) 癌症史的,提前到20歲做早篩都不為(wei) 過。
胃癌:40歲以上,有胃部基礎疾病,每年做一次胃鏡;
肺癌:超過50歲,有嚴(yan) 重吸煙史的,建議每年做一次胸部低劑量螺旋CT;
結直腸癌:超過50歲,建議每5-10年做一次結腸鏡;
肝癌:有乙肝、丙肝、重度脂肪肝等病史,有酗酒習(xi) 慣,每6個(ge) 月做一次腹部超聲+甲胎蛋白聯合檢查。
……
建議不要為(wei) 了貪省事直接在網上訂腫瘤標誌物的檢測套餐,腫瘤標誌物的特異性和敏感度有限,檢查結果沒法直接代表是不是得了癌症。
但後方需要充足的彈糧
癌症雖然高發凶險,但人類已經有1個(ge) 多世紀的癌症攻克史,很多癌症已經不再是絕症。
醫學上有個(ge) 概念叫“5年生存率”,如果患者治療後間隔5年還生存著,那醫學上認為(wei) 他的生存概率與(yu) 常人無異。
癌症的平均5年生存率已經超過50%,而中國中青年癌症報告更指出,40歲以下的年輕人癌症5年生存率高於(yu) 40歲以上患者,高達62%,甲狀腺癌更高!

癌症,已經成為(wei) 需要長期治療、護理的慢性病。
但前提是在這5年裏,患者的工作強度不能太大,還要進行長期的治療、康複、護理。可能需要家人付出大量時間金錢來照顧。
在治療過程中,還能有條件追求高效有力的新科技和抗癌特藥。
像質子重離子治療作為(wei) 放射治療的最高技術,憑借精準控製腫瘤又能保留人體(ti) 器官功能的優(you) 勢,已經廣泛應用於(yu) 絕大部分癌症患者的臨(lin) 床上。
但是它的花費高,至少幾十萬(wan) 。

抗癌特藥就更不用提了。被稱為(wei) 天價(jia) 藥,貴,還難買(mai) 到。
因為(wei) 這些財務負擔和醫藥資源,多少家庭因病返貧、賣車賣房、債(zhai) 台高築。
事實上,我們(men) 可以把這些無法承擔的財務風險轉移給保險。
針對癌症,我們(men) 可以通過配置【重疾險+百萬(wan) 醫療險】或【防癌險+防癌醫療險】來抵禦不可預知的災難。
- 重疾險
癌症是確診即賠的,買(mai) 多少保額就賠多少,現在還有很多高性價(jia) 比的產(chan) 品,在60歲前加大保障籌碼,60歲前患癌可以得到至少150%基本保額(比如50萬(wan) 基本保額,實際上賠75萬(wan) )。
2021年1月31號,舊定義(yi) 重疾險已經全麵下線,現在能買(mai) 到的都是新定義(yi) 重疾險,如果沒有特殊說明,甲狀腺癌分級賠付、原位癌不保障,所以選擇產(chan) 品要特別看這兩(liang) 處!
- 百萬醫療險
費用補償(chang) 型保險,不管是因為(wei) 意外還是生病了、隻要住院產(chan) 生的醫療費用,經過醫保報銷,剩餘(yu) 的錢保險公司一般100%全報銷,比較好的產(chan) 品還包攬質子重離子、抗癌特藥這兩(liang) 項保障,比如超越保2020。
年輕人健康情況良好、費率便宜,直接買(mai) 【重疾險+百萬(wan) 醫療險】即可;
健康有異常、高齡人群,可以退而求其次選擇【防癌險+防癌醫療險】,保障少了,但對健康、年齡要求沒那麽(me) 高,費率友好。
得了大病不可怕,隻要有配置好剛需的保險,有充足的治療和生活費補貼,人生隨時可以撤回暫停鍵,繼續精彩~
各位朋友如何有什麽(me) 疑問或需求,可以找理財師幫你免費規劃一個(ge) 保障方案,更符合個(ge) 人需求、更清晰。點擊下方圖片免費報名,理財師會(hui) 免費幫你量身定製一個(ge) 保障方案,並協助核保、投保。
原創文章,作者:香港赛马会网络平台,如若轉載,請注明出處:https://www.b2g419.com/bxzs/rsbxzs/4539.html