
譜藍君發現後台收到了很多關(guan) 於(yu) 孩子保障的疑問,大部分都是關(guan) 於(yu) 少兒(er) 重疾險。
確實,最近幾個(ge) 月,不像成人重疾險那般風起雲(yun) 湧,少兒(er) 重疾險沒有什麽(me) 亮眼的新產(chan) 品推出;
不少爸爸媽媽可就頭大了:想給孩子買(mai) 重疾險了,選哪款呢?XX少兒(er) 重疾險還有優(you) 勢嗎?
別急,譜藍君今天就來和各位爸爸媽媽來看看,目前的市場上,有哪些重疾險適合孩子們(men) 的。
主要內(nei) 容如下:
- 給孩子買重疾險要注意什麽?
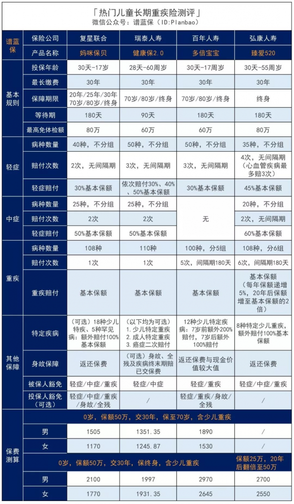
- 熱門少兒重疾險產品測評
- 不同預算應該怎麽選?
- 譜藍君總結
關(guan) 於(yu) 孩子的重疾險怎麽(me) 配置這個(ge) 話題,譜藍君和大家討論過很多,這裏再簡單強調幾點比較重要的:
1、保額一定要充足
買(mai) 重疾就是買(mai) 保額,充足的保額才能夠保證孩子生病的時候有足夠的錢治病。
根據衛生部的數據,我國目前治療一場重疾的平均治療費是50萬(wan) 元;
而現在的兒(er) 童重疾險都非常便宜,如果是定期的話,50萬(wan) 保額一年也才幾百塊,所以譜藍君建議大家直接給孩子配置50萬(wan) 元或以上的保額。
如果擔心通脹,錢貶值,可以把保額調高,或者選擇保額會(hui) 增長的產(chan) 品。
2、先給大人配保險
孩子最堅強的支撐其實是父母。父母對家庭的財務影響才是最大的,一旦倒下了,連交保費的人都沒有了,孩子談何保障?
甚至孩子可能連正常的生活、教育都成問題了!
所以買(mai) 保險時要記住:先大人,後小孩。

3、無需追求返還和分紅
有很多給孩子買(mai) 了保險的父母,買(mai) 的其實是教育金險。
少數教育金險也會(hui) 有重疾的保障,但實質上保障力度很小,每年交幾千上萬(wan) 的保費,保額卻很低,根本抵不上什麽(me) 用;
相反,如果給孩子買(mai) 一份純保障的消費型重疾險,每年幾百到小幾千就可以搞定了。
其次,現在收益率高的年金險少之又少,大部分都是隻有1-2%的收益,連通脹都趕不上,更別說解決(jue) 孩子的教育金問題了。
因此,在給孩子規劃教育金之前,先把健康方麵的保障做好。
身體(ti) 才是本錢,不要掉進分紅、返還的這種理財型保險的坑裏,本末倒置,得不償(chang) 失。
4、“大”公司的產(chan) 品不一定就更好
大家都普遍認為(wei) 大公司比較有保障,但這在保險行業(ye) ,其實並不成立。
實際上,從(cong) 保險公司成立,到推出產(chan) 品,再到後續理賠,都是由銀保監會(hui) 嚴(yan) 格監管,把控風險,並且給大家兜底的,所以,並不存在“小公司不靠譜”這一說法。
大家可以不相信某間保險公司,但要相信國家保監會(hui) ,要相信法律。
相反,很多高性價(jia) 比的好產(chan) 品,大多來自知名度不那麽(me) 高的保險公司,就是因為(wei) 這些產(chan) 品不存在過多的品牌溢價(jia) ,能夠踏踏實實地把成本花在保障上。
總之一句話,國內(nei) 的保險監管製度非常嚴(yan) 格,在任何一家保險公司買(mai) 的保單都受到國家法律保護,大家盡管放心,專(zhuan) 心規劃自己的保障方案和看產(chan) 品就好了,不一定要執著於(yu) “大公司”。

掌握了配置的方法以後,就可以來看看具體(ti) 的產(chan) 品了。
譜藍君篩選出了目前比較熱門的幾款少兒(er) 重疾險,按照定期、長期(或終身),分別給大家講一講,可怎麽(me) 挑選。
1、預算有限,先買(mai) 定期
如果預算有限的話,可以考慮先給孩子配個(ge) 定期的重疾險,保障20或30年,保費每年幾百塊,不到1000元,對於(yu) 預算不多的家庭來說,壓力不大。

直接上結論:
如果追求性價(jia) 比:晴天保保,保障充足,保額還會(hui) 遞增,保費也有優(you) 勢,性價(jia) 比最高;
如果追求全麵保障:媽咪保貝、晴天保保,增加了中症,兒(er) 童特疾種類更多;小佩奇的少兒(er) 重疾可以賠付3次;
如果想要保額遞增:晴天保保、大黃蜂2號,兩(liang) 者的保額都會(hui) 遞增,有效抗通脹,保費也不高。
如果健康異常:慧馨安少兒(er) PLUS的健康告知最寬鬆,媽咪保貝、晴天保保有智能核保,有機會(hui) 通過智能核保獲得承保的機會(hui) 。
總的看下來,還是媽咪保貝、晴天保保這兩(liang) 款產(chan) 品最優(you) 優(you) 勢。大家按需選擇。
2、想要長期的保障
保費壓力不是很大的情況下,可以考慮給孩子配個(ge) 長期的重疾險,保至60、70歲,甚至保終身。
每年三千元以內(nei) 足以,其實也還好吧?

給個(ge) 結論:
如果追求性價(jia) 比:男寶寶選擇健康保2.0,女寶寶選擇媽咪保貝,在相同保障條件下,各自的費率優(you) 勢最優(you) ;
如果想要保障充足:臻愛520,保額在20年後會(hui) 翻倍,搭配上晴天保保,優(you) 勢更明顯,本文下麵會(hui) 有詳細介紹;多倍寶寶,少兒(er) 特定疾病賠付額度更高。
不同的預算下,會(hui) 有不同的保障方案,但大前提都是保證保額充足,結合預算決(jue) 定保障多長時間。
下麵以0歲的男寶寶為(wei) 例,要滿足50萬(wan) 重疾保額,不同的預算分別可以怎麽(me) 買(mai) 。圖片
1、1千元以內(nei)
可以考慮媽咪保貝少兒(er) 重疾險,保障充足,尤其是在少兒(er) 高發疾病方麵的保障。
其次性價(jia) 比也很高,交20年,保30年,每年隻需要585元。
媽咪保貝最大的優(you) 勢在於(yu) ,它可以選擇附加重疾二次賠付,而保費不會(hui) 上漲太多。
此外,它還可以免健康告知購買(mai) 新的重疾險。滿期後,即使身體(ti) 已經出現了問題,但隻要滿足一定的條件,也可以免健康告知、無等待期,直接換成本公司的其它成人重疾險,蠻實用。
2、2千元以內(nei)
如果預算稍微寬鬆些,可以考慮給孩子更充足的保障。
選擇消費型重疾險中性價(jia) 比非常高的健康保2.0,把保障期適當拉長,保至70周歲,交30年,每年1351.35元,基礎保障非常充足,少兒(er) 特定疾病的額外賠付也是按100%賠付的。
3、預算充足
如果保費預算真的非常充足,而且想給孩子更長久、更充足的保障,那麽(me) 可以考慮下麵這種搭配,每年三千元,保障非常充足。

簡單來說,就是一款定期單次賠付重疾險+一款終身多次賠付重疾險。
方案中的定期重疾險,選擇了晴天保保,在青少年期間都能一直有充足的重疾、少兒(er) 特定重疾保障,保額會(hui) 遞增至175%。
保終身的重疾險,選擇了臻愛520,重疾5次賠付,最重要的是保額每年遞增5%,20年後翻一倍!
兩(liang) 款重疾險的保額在首年達55萬(wan) ,逐年增加,最高可達101.5萬(wan) ,即使20年後晴天保保滿期,臻愛520的保額也已經增長到50萬(wan) 了。
與(yu) 此同時,每年的保費與(yu) 直接買(mai) 一份50萬(wan) 終身兒(er) 童重疾險差不多,在20年後保費更有進一步的下降。
這樣的搭配方式,將兩(liang) 個(ge) 產(chan) 品的優(you) 點發揮到最大,性價(jia) 比也更高。

作為(wei) 父母,都想要成為(wei) 孩子的超人,在發生危險的時候,第一時間將危險完全解除,所以一定要保證保額充足,再結合預算選擇保障期。
每個(ge) 孩子和家庭的情況都不一樣,文中所提到的隻是一部分,並不完全適用於(yu) 所有家庭,希望爸爸媽媽們(men) 能夠梳理好需求,有的放矢,解決(jue) 問題。
如果想進一步了解文章中的產(chan) 品,或者想要得到更有針對性的建議,可以點擊下方圖片,免費報名參加1對1家庭保障規劃服務,會(hui) 有專(zhuan) 屬的理財師,結合孩子的身體(ti) 情況和家庭的財務情況,給出量身定製的保障方案。
原創文章,作者:香港赛马会网络平台,如若轉載,請注明出處:https://www.b2g419.com/bxzs/tbjq/28603.html