前幾天,有個(ge) 女性朋友來谘詢譜藍君,說體(ti) 檢出了子宮肌瘤。
雖然是比較常見的女性疾病,但投保的時候發現好多產(chan) 品的健康告知都有問到,所以她擔心“是不是得了婦科疾病,就不能再買(mai) 保險了呢?”
當然不是!健告問到了,並不代表買(mai) 不了保險。
保險公司雖然要做風險把控,但也不是完全不看實際情況,還是會(hui) 酌情、有選擇性地承保的。
今天譜藍君就帶大家看看,得了女性常見的婦科疾病,比如子宮肌瘤、宮頸息肉、卵巢囊腫等,還可以投哪些赛马会APP下载官网~
主要內(nei) 容如下:
- 常見的婦科疾病有哪些?
- 各病種對應的可買產品有哪些?
- 譜藍君總結
譜藍君以身體(ti) 部位分類,總結了一下常見的女性疾病:

其實這裏麵,有很多都是並無大礙的小毛病,隻要沒有嚴(yan) 重惡化,並定期複查,就不會(hui) 危及生命,甚至不會(hui) 影響我們(men) 正常生活和工作。
但和醫生相比,保險公司考慮得更多、更穩妥。除了確認疾病當前的狀態以外,保險公司還要預測未來會(hui) 不會(hui) 有風險,以及出險的概率有多大。
根據WHO發布的2020年全球癌症數據,女性高發的癌症中,乳腺癌、宮頸癌、子宮癌等都榜上有名。

而這也和上麵所列出的女性常見疾病的發生部位一致:主要都是在乳腺、子宮、卵巢這幾個(ge) 部位,也難怪保險公司會(hui) 對這些婦科疾病特別嚴(yan) 格了。
但大家也別急!並不是得了這些女性疾病,就與(yu) 保險無緣了,還是有不少產(chan) 品體(ti) 諒咱們(men) 廣大女性的~
四大人身險種中,最寬鬆的是壽險和意外險,這兩(liang) 個(ge) 險種對這些常見病通常沒有限製,可以正常承保。
重疾險和醫療險就比較嚴(yan) 格了,一般健告都會(hui) 問及這些婦科疾病,所以咱們(men) 必須得認真過健告,如觸及到了,就好好進行核保。

下麵我們(men) 就來聊聊已經患上了這些婦科疾病,要怎麽(me) 投保。
關(guan) 於(yu) 乳腺疾病怎麽(me) 投保的問題,譜藍君之前專(zhuan) 門發了一篇文章聊過了,有需要的朋友看這裏:《女性的壞情緒都體(ti) 現在乳房上!這些產(chan) 品,乳腺疾病患者還能投~》。
下麵我們(men) 主要來聊聊常見的子宮、宮頸以及卵巢類疾病。
1、子宮肌瘤
很多朋友一聽到“瘤”就很害怕,但其實子宮肌瘤是良性腫瘤,症狀也不明顯,如果不是去體(ti) 檢,很多人可能還不知道自己有這個(ge) 問題。
子宮肌瘤高發於(yu) 30-50歲女性,受激素的影響比較大,無症狀者一般無需治療。
重疾險對子宮肌瘤的核保相對寬鬆,不管是否有手術切除,隻要符合相關(guan) 要求都可以標體(ti) 承保;
而醫療險核保則相對嚴(yan) 格,如果未進行手術,一般需要責任除外承保。

2、子宮內膜異位症
子宮內(nei) 膜異位症,又稱巧克力囊腫、卵巢巧克力囊腫。
簡單理解就是本該在子宮內(nei) 的子宮內(nei) 膜組織,由於(yu) 種種原因跑出了子宮,出現在了子宮以外的部位,在局部形成結節或囊腫等。
多發於(yu) 25-45歲生育年齡的女性,症狀有盆腔痛和直腸不適感、性交痛、月經周期異常、痛經,偶爾也會(hui) 引發不孕。
重疾險核保寬鬆,已手術或未手術都有機會(hui) 標體(ti) 承保;醫療險大多數除外承保。

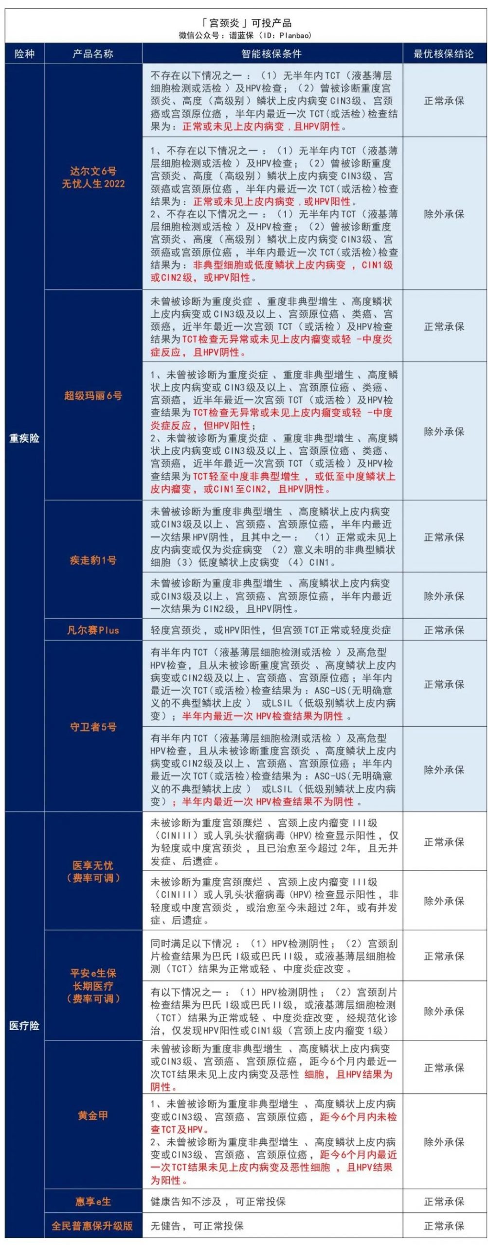
3、宮頸炎
宮頸炎是婦科常見疾病之一,多見於(yu) 育齡婦女,為(wei) 宮頸受損傷(shang) 和病原體(ti) 侵襲而致,包括子宮頸陰道部炎症及子宮頸管黏膜炎症。
根據病情嚴(yan) 重程度分為(wei) 輕度、中度、重度,隻要不是重度宮頸炎,且HPV、TCT檢查結果正常,基本都是可以正常投保的。

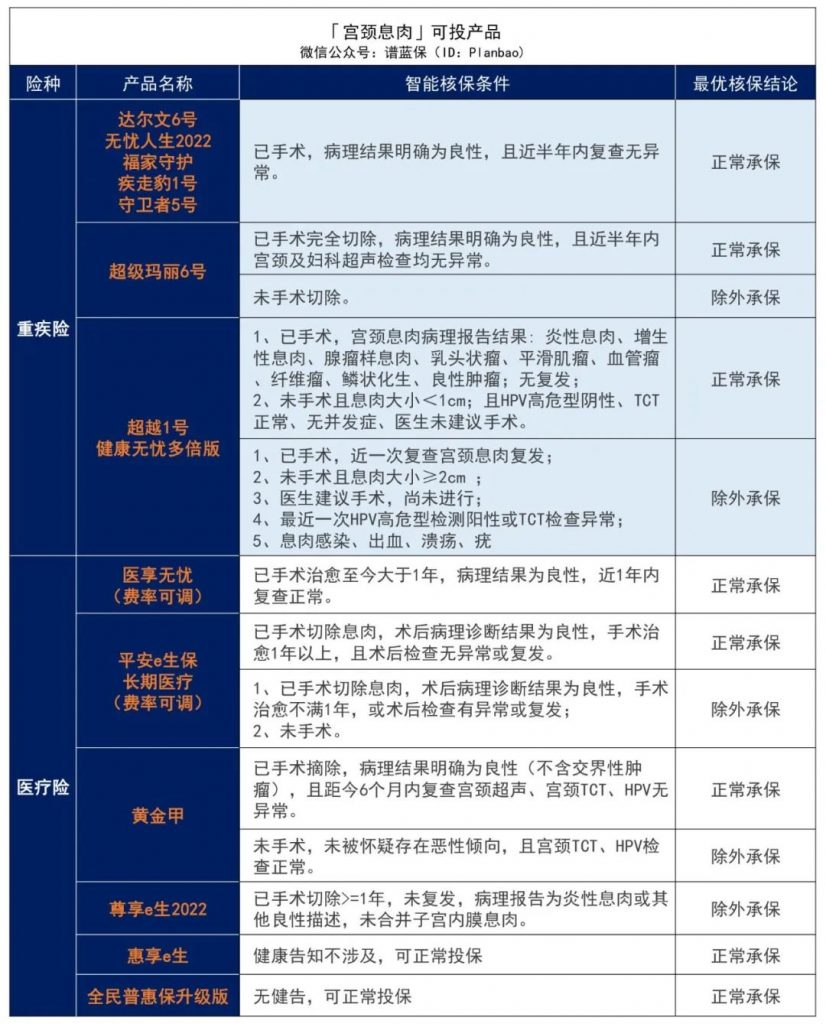
4、宮頸息肉
宮頸息肉是宮頸粘膜表麵或子宮頸內(nei) 管的增生物,一般隻有單個(ge) 息肉,但也可能為(wei) 多發。
隻要手術切除,且病理結果良性,複查無異常基本上都可以標體(ti) 承保,未手術切除的大多除外承保。

5、卵巢囊腫
卵巢囊腫有良惡性之分,可發生在任何年齡段。良性腫瘤大多發生在20-44歲,惡性腫瘤多發生在40-50歲。
如果做過切除術並且結果良性,那麽(me) 絕大部分重疾險和醫療險都可以標體(ti) 承保;如果還沒做切除術,隻要檢查報告符合相關(guan) 要求就能正常投保了。

6、多囊卵巢綜合征
多囊卵巢綜合征是常見的女性內(nei) 分泌代謝性疾病,症狀表現為(wei) 月經失調、痤瘡、不孕、肥胖等,高發於(yu) 育齡期女性。
重疾險相對寬鬆,一般沒有相關(guan) 心血管疾病風險,則有機會(hui) 標體(ti) 承保;醫療險最嚴(yan) 格,大多數產(chan) 品直接拒保,少數產(chan) 品有機會(hui) 除外承保。

婦科疾病種類非常多,譜藍君無法一一列出,但帶病投保的技巧都是通用的,這裏給大家幾點建議:
有健康問題的朋友,盡量選擇沒有相應病種限製的、或者健康告知寬鬆的赛马会APP下载官网;如果健康告知中沒有涉及自己的情況,就不需要告知了,可以直接投保。
如果觸及了健康告知,可以首選有智能核保的產(chan) 品,馬上得知核保結論,而且還會(hui) 留下記錄。
如果智能核保也無法通過,再尋求人工核保,建議同時投保多家保險公司,最後選擇核保結論最優(you) 的那個(ge) 產(chan) 品去投!
最後,提醒廣大女性朋友,很多婦科疾病是隱性、沒有症狀的,隻有通過體(ti) 檢,才會(hui) 發現存在的問題。
所以定期體(ti) 檢非常重要,尤其是婦科檢查(各個(ge) 年齡階段女性必做項目),隻有早發現問題,咱們(men) 才可以早治療。
不過最好是在配置好保險的基礎上再進行體(ti) 檢。否則,檢查出了問題,不僅(jin) 買(mai) 保險麻煩,真有問題需要治療,也沒有保障可以幫我們(men) 減輕負擔。
現在很多家庭的保險,都是女性在一手操辦落實的,希望女性朋友們(men) 在為(wei) 家庭默默付出的同時,也不要忘了為(wei) 自己做好保障哦!
想要配置保障、核保的朋友,可以點擊下方圖片,免費報名參加1對1家庭保障規劃,會(hui) 有專(zhuan) 業(ye) 的理財師為(wei) 您耐心講解、協助規範投保,並提供後續服務。
原創文章,作者:香港赛马会网络平台,如若轉載,請注明出處:https://www.b2g419.com/bxzs/tbjq/24117.html