很多重疾險雖然提供智能核保,但寬容度有限,尤其是針對:
乙肝大三陽、糖尿病、高血壓二級及以上、抑鬱症…
每當被這類患者朋友問到,譜藍君隻能遺憾地回複:
考慮防癌險吧。
但是,最近陽光人壽新上線了一款達爾文(易核版)2021重疾險,采用新式智能核保係統,核保尺度非常大!

別家拒賠的它可以除外承保,別家除外承保的它可以加費標體(ti) 承保,打破了亞(ya) 健康人群有錢卻無險可買(mai) 的僵局。
因為(wei) 健康問題遲遲投不了重疾險的朋友,趕緊看看自己有沒有機會(hui) 被承保。
主要內(nei) 容:
- 有什麽保障內容?
- 有什麽亮點?
- 和同類重疾險相比,怎樣?
- 譜藍君總結
陽光人壽成立於(yu) 2007年12月,和陽光財險、陽光資管等共同組成陽光保險集團,實繳注冊(ce) 資金高達183億(yi) 元。
陽光保險集團成立僅(jin) 3年就躋身七大保險集團,是中國500強、中國服務業(ye) 100強企業(ye) ,背後是中國南航、中石化、廣東(dong) 電力等大股東(dong) 。
根據最新一季度的償(chang) 付能力報告顯示,陽光人壽的核心償(chang) 付能力充足率和綜合償(chang) 付能力充足率分別為(wei) 178.09%、209.68,近兩(liang) 次風險綜合評級均為(wei) A類,遠超監管要求。

(陽光人壽2021第一季度償(chang) 付能力報告)
保險公司經營穩當,在保險界比肩“老七家”,大可以放心了。
專(zhuan) 心看產(chan) 品就好——

基礎保障:
重疾:120種,賠1次,賠付100%基本保額與(yu) 現金價(jia) 值的較大者;
中症:30種,賠3次,每次賠付60%基本保額;
輕症:30種,賠4次,每次賠付30%基本保額;
被保人豁免:被保人確診輕症或中症,豁免餘(yu) 期保費。
身故/全殘:18歲前返還已交保費,18歲後賠付100%基本保額與(yu) 現金價(jia) 值較大者。
達爾文易核版2021的保障內(nei) 容很簡單,標準的“重疾+中症+輕症+身故”的重疾險,沒有其他保障責任可選,輕中症、重疾賠付比例跟達爾文榮耀版這些重疾險相比也不是一個(ge) 層次。
但它有自己的製勝法寶:
200+種疾病健康核保友好——高血壓二級、糖尿病、乙肝大三陽、甲亢、甲減、肝功能異常等患者都有機會(hui) 加費標體(ti) 承保;
要知道這些疾病,在別的產(chan) 品那兒(er) 基本就是被拒保的結果。所以達爾文(易核版)的目標人群很明確——有長期慢性病的人群。
還在猶豫的朋友,也可以聽聽譜藍君繼續給大家介紹這款產(chan) 品的特點
1、新式核保係統,核保非常寬鬆
根據上海外服《2020上海職場白領健康指數報告》,超過98%的人群體(ti) 檢異常,亞(ya) 健康群體(ti) 數量龐大。
有基礎病,抵抗力下降,罹患重疾的概率更高,獲得重疾保障的需求比健康體(ti) 大,但由於(yu) 健康異常,頻頻被保險公司拒之門外。

這些群體(ti) 往往隻能退而求其次去買(mai) 防癌險,但防癌險的保障沒有重疾險全麵,隻賠癌症,第二高發的心腦血管重疾,防癌險是不保的;
達爾文易核版2021的出現,讓這些人有了獲得全麵保障的可能性。
優(you) 化後問及的範圍都比其他產(chan) 品要小,觸碰到健康告知的幾率小很多,
觸碰到健康告知的話,達爾文易核版2021新推出了一套智能核保係統,核保方式更具體(ti) 、多維度化,核保規則也比一般重疾險要寬鬆很多。

(達爾文易核版2021智能核保頁麵)
問詢的條件更加細化,可根據實際情況靈活選擇回答,直接給出承保結果。
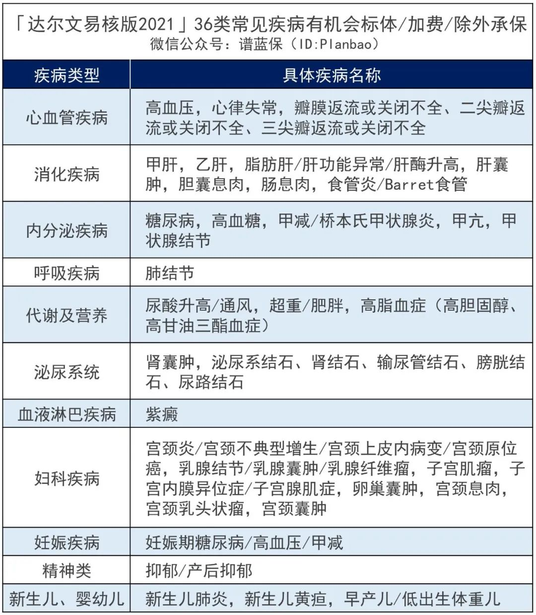
像高血壓二級、糖尿病、乙肝大三陽、肺結節、抑鬱症等,其他重疾險大概率直接拒保,但在達爾文易核版2021這裏,都有機會(hui) 標體(ti) 承保。

當然每個(ge) 人健康狀況不同,最好還是自己上手核保一次,以下這些常見疾病都是有承保機會(hui) 的——

2、輕中症保障良好
輕症:30種,賠4次,每次賠30%基本保額;
中症:30種,賠3次,每次賠60%基本保額。
雖然不像其他重疾險那樣有額外賠付,但也是正常水平了,妥妥的夠用,高發的病種基本都有覆蓋:

3、自帶身故責任
達爾文易核版2021是自帶身故責任的,這一點不是很友好。
但是拿來跟市麵上高性價(jia) 比的重疾險相比,在同一條件下,費率也沒有高出多少。
與(yu) 舊版相比,達爾文易核版2021費率下降了6-8%;
與(yu) 性價(jia) 比超高的達爾文榮耀版相比,也隻是高了6-11%。
這樣一對比起來,即使捆綁了身故責任,達爾文易核版2021對於(yu) 亞(ya) 健康人群來說也還是非常值得考慮的重疾險。
達爾文易核版2021在保障上不是特別的全麵,其他重疾險也有些各別疾病核保寬鬆的,大家可以根據自己的實際情況挑選合適的產(chan) 品。

投保建議:
身體(ti) 異常:達爾文易核版2021;
預算有限、極致性價(jia) 比:達爾文5號榮耀版;
注重癌症保障:達爾文5號榮耀版采用癌症津貼,獲付率高、實用性強;超級瑪麗(li) 4號,自帶早期癌症關(guan) 愛金;
注重心腦血管疾病保障:達爾文5號榮耀版、超級瑪麗(li) 4號、完美人生守護2021,涵蓋多種高發心腦血管特疾,賠付高,間隔期合理;
高危職業(ye) :康惠保旗艦版2.0,1-6類職業(ye) 可投。
給孩子投保:完美人生守護2021,自帶少兒(er) 特疾保障;
純重疾、加保:康惠保旗艦版2.0,輕中症保障靈活可選,基礎保障是“前症+重疾”。
達爾文易核版2021在費率和保障都不算出色,隻能說中規中矩,基本夠用,但它有一個(ge) 絕對的優(you) 勢:健康要求非常寬鬆。可以說是很多亞(ya) 健康人群為(wei) 數不多、甚至可能是唯一的選擇了。
在投不了其他產(chan) 品的情況下,不僅(jin) 能投到一款重疾險,而且大概率能被標準體(ti) 承保,該有的基礎保障都有,賠付額度也不錯,相對於(yu) 防癌險來說絕對是更好的選擇了。
有高血壓二級、抑鬱症、糖尿病、乙肝大三陽、甲亢、甲減、肝功能異常等疾病的朋友,可以重點關(guan) 注一下這款產(chan) 品。
想投保或者繼續谘詢的朋友,可以點擊下方圖片,免費報名谘詢,會(hui) 有專(zhuan) 業(ye) 理財師為(wei) 您耐心講解,協助規範投保並提供周全的後續理賠服務。
原創文章,作者:香港赛马会网络平台,如若轉載,請注明出處:https://www.b2g419.com/bxcp/cpcp/28885.html