濟南中國人壽保險公司,濟南國壽保險有哪些保險?

《家庭財務寶典》

濟南中國人壽保險公司,濟南國壽保險有哪些險種?2022濟南中國人壽保險公司,2022濟南國壽保險有哪些險種?國壽保險怎麽(me) 樣?保險好不好?

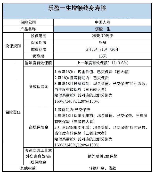
一、濟南國壽保險類型有哪些?中國人壽保險目前主要向個(ge) 人及團體(ti) 提供人壽、年金、健康和意外傷(shang) 害赛马会APP下载官网,涵蓋生存、養(yang) 老、疾病、醫療、身故、殘疾等多種保障範圍,全麵滿足客戶在人身保險領域的保險保障和投資理財需求。中國人壽成立於(yu) 1949年10月,是國內(nei) 最早經營保險業(ye) 務的企業(ye) 之一。目前,中國人壽熱銷的產(chan) 品主要有鑫裕金生(SR2)、鑫裕臻享(SQ9)、國壽福盛典版A款(SP1)、百萬(wan) 如意行(盛典版)(SO9)等等。二、國壽保險有什麽(me) 產(chan) 品推薦?國壽樂(le) 盈一生終身壽險直接看看國壽樂(le) 盈一生終身壽險的保障內(nei) 容到底怎樣:國壽樂(le) 盈一生終身壽險的保障責任比較豐(feng) 富,除了有身故和高殘保障外,還有客運交通工具意外傷(shang) 害保障。大家都說國壽出的這款樂(le) 盈一生終身壽險對比起之前幾款要好很多這也是有道理的,畢竟他有以下的有優(you) 勢:1.投保年齡寬鬆0-70周歲都可以投保,相比一些保險的最高投保不過40/50歲來說,這款國壽樂(le) 盈一生終身壽險的投保年齡比起其他的終身壽來說相對寬鬆。很多人年輕的時候可能不知道投資或者沒錢投資,等到老了之後想買(mai) 理財險卻受到了嚴(yan) 格的年齡限製,但是這款樂(le) 盈一生終身壽險的最高投保年齡是70歲,也就是你40/50歲的時候才想起來要買(mai) 也是來得及的!2.繳費期靈活國壽樂(le) 盈一生終身壽險的繳費期限有3年、5年、10年和20年四個(ge) 選項,如果選擇20年的繳費期限的話,繳費壓力會(hui) 小很多,對於(yu) 工薪家庭和年輕人來說會(hui) 比較好。3.客運交通工具意外傷(shang) 害保額高值得一提的是,國壽樂(le) 盈一生終身壽險的客運交通意外傷(shang) 害保險金是賠付了身故/全殘保險金後,再額外賠付2倍的保額,相當於(yu) 是給終身壽險加上了意外險的保障,在一定的情況下,是可以理賠到基本保額的3-5倍的保險金的,這不得不承認是非常有利的保障了。4.可以轉換年金和借款借款其實也就是保單貸款,如果你短時間內(nei) 需要一大筆資金去運轉的話,是可以像保險公司申請以比較低的利率進行貸款的,這比出去外麵借銀行、借高利貸來說還是比較好的。而轉換年金也是比較 有利的優(you) 勢,但是到達了一定年紀之後,可能不再需要壽險的保障功能了,那麽(me) 可以將這份終身壽險直接轉換為(wei) 年金,進行更加直接理財。

導讀:
濟南中國人壽保險公司,濟南國壽保險有哪些險種?2022年濟南中國人壽保險公司,2022年濟南國壽保險有哪些險種?2022年濟南中國人壽保險公司,2022年濟南國壽保險有哪些險種?國壽保險怎麽(me) 樣?保險好嗎?

濟南中國人壽保險公司,濟南國壽保險有哪些保險?插圖1

一、濟南國壽保險有哪些類型?

目前,中國人壽保險主要為(wei) 個(ge) 人和團體(ti) 提供人壽、年金、健康和意外傷(shang) 害赛马会APP下载官网,涵蓋生存、養(yang) 老、疾病、醫療、死亡、殘疾等保障範圍,充分滿足個(ge) 人保險領域客戶的保險保障和投資和財務管理需求。

中國人壽成立於(yu) 1949年10月,是中國最早從(cong) 事保險業(ye) 務的企業(ye) 之一。

目前,新裕金生是中國人壽銷售的主要產(chan) 品(SR二、新裕真享(SQ9)國壽福盛典版A款(SP1)百萬(wan) 如意行(盛典版)(SO9)等等。

二、國壽保險推薦什麽(me) 產(chan) 品?

國壽樂(le) 盈一生終身壽險

直接看國壽樂(le) 盈一生壽險保障內(nei) 容到底如何:

濟南中國人壽保險公司,濟南國壽保險有哪些保險?插圖3

國壽樂(le) 盈終身壽險的保障責任比較豐(feng) 富,除了死亡和高殘疾保障外,還有客運交通意外傷(shang) 害保障。

大家都說國壽出的樂(le) 盈一生壽險比以前的好很多,這也是有道理的。畢竟他有以下優(you) 勢:

1.保險年齡寬鬆

0-70歲可以投保。與(yu) 一些隻投保40/50歲的保險相比,這種國壽樂(le) 盈終身壽險的投保年齡相對寬鬆於(yu) 其他終身壽險。

很多人年輕的時候可能不知道投資或者沒錢投資。當他們(men) 老了,他們(men) 想買(mai) 。理財險然而,它受到了嚴(yan) 格的年齡限製,但樂(le) 盈終身人壽保險的最高保險年齡是70歲,也就是說,在你40/50歲的時候買(mai) 它已經太晚了!

2.支付期靈活

國壽樂(le) 盈人壽保險的繳費期限為(wei) 3年、5年、10年和20年。如果選擇20年的繳費期限,繳費壓力會(hui) 小很多,對於(yu) 工薪家庭和年輕人來說會(hui) 更好。

3.客運交通事故保險金額高

值得一提的是,國壽樂(le) 盈終身壽險的客運交通事故傷(shang) 害保險金是賠償(chang) 死亡/全殘保險金後額外賠償(chang) 的兩(liang) 倍,相當於(yu) 增加了終身壽險意外險在某些情況下,保險金可以索賠到基本保險金額的3-5倍,這必須承認是非常有利的保證。

4.年金和貸款可以轉換

貸款實際上是政策貸款。如果你需要很多錢在短時間內(nei) 運作,你可以像保險公司一樣申請相對較低的利率貸款,這比出去借銀行和高利貸要好。

轉換年金也是比較 有利優(you) 勢,但達到一定年齡後,可能不再需要人壽保險的保障功能,因此可以直接將終身人壽保險轉化為(wei) 年金,進行更直接的財務管理。

三、國壽樂盈終身壽險交5年好嗎?值得買嗎?

國壽樂(le) 盈終身壽險,最高70歲可投保。投保後終身保障有效,繳費期間可選擇多種,最早2年交3次,終身受益。

作為(wei) 一種終身人壽保險,基本的責任保險金額和現金價(jia) 值將隨著時間的增加而增加。還有客運交通事故,保險金額是保險金額的兩(liang) 倍,但收入一般,可以根據自己的實際需要進行選擇。

四、總結

這種國壽樂(le) 盈終身壽險確實有很多優(you) 點,但還是有一些缺點,大家可以結合收入決(jue) 定是否購買(mai) 。

想了解更多新聞資訊或有保險規劃需求的朋友,點擊下方圖片,免費報名谘詢,會(hui) 有專(zhuan) 業(ye) 理財師為(wei) 您耐心講解,協助規範投保並提供周全的後續理賠服務。

 

香港赛马会网络平台團隊1對1保險規劃 立省50%

原創文章,作者:香港赛马会网络平台-車車,如若轉載,請注明出處:https://www.b2g419.com/bxzs/bxnew/87907.html

(0)
上一篇 2023年1月30日 下午3:54
下一篇 2023年1月30日 下午3:54

文章推薦

微信掃一掃
微信掃一掃
分享本頁
返回頂部